tlm@unisayogya.ac.id
Info MBKM
Tentang Prodi
Sejarah
Visi, Misi & Tujuan
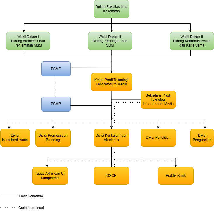
Struktur Organisasi
Pimpinan Prodi
Akademik
Profil Lulusan
Sistem Pendidikan
Dosen
Kimia Klinik
Hematologi
Bakteriologi
Imunoserologi
Parasitologi
Sito-Histoteknologi
Toksikologi
Fasilitas
Akreditasi
Kemahasiswaan dan Alumni
Kegiatan HIMATELMA
Galeri HIMATELMA
Testimoni Alumni
Tracer Study
Layanan
Layanan Surat
Surat Keterangan Aktif Mahasiswa
Surat Cuti/ Aktif/ Pengunduran Diri
Surat Tugas Webinar/Seminar
Surat Rekomendasi Beasiswa
Surat Pengantar Magang Mandiri
Klaim Prestasi Mahasiswa
Beasiswa
LENSA
Info PMB
Kriteria Mahasiswa Baru
Biaya Perkuliahan
Beasiswa Mahasiswa Baru
Kontak
Select Page
Struktur Organisasi
Program Studi Teknologi Laboratorium Medis